一、课题要求
1.任务
设计制作一个检测mΩ电阻变送器,其示意图如图1-1所示:

图1-1毫欧姆(mΩ)电阻变送器
2.要求
2.1基本要求
(1)检测电路的输出电压VO1= 0~1V 。
(2)流经Rx 的检测电流It≤5mA 。
(3)在Rx=10mΩ~100mΩ量程范围内变送精度优于10%(FS)。
(4)检测电路的输出内阻≤20Ω 。
2.2发挥部分
(1)将检测电路的输出电压VO1 转换成1~5V 的标准电压源输出,电压转换电路至少能驱动≤ 200Ω的电阻性负载。
(2)将检测电路的输出电压VO1 转换成4~20 mA 的标准电流源输出,电流转换电路至少能驱动≥500Ω 的电阻性负载。
(3)增加量程越界指示功能。
(4)尽可能提高变送精度,直至优于2%(FS)。
3.说明
不能使用 "V/I 转换"和"I/V 转换"之类的专用IC ,测量放大器用INA128,运放使用TLC084,电压基准用TL431。
二、方案设计与论证
1.四探头电流检测法
在测量阻值较小的电阻时,引线电阻和连接点处的接触电阻会使测量结果不准确,因此要使用四探头电流检测法。其原理如图2-1所示:该方法具有灵敏度高、测量准确加上方法巧妙,使用方便、对电源稳定性要求不高等特点,已被广泛地应用于电工技术和非电量电测中。

图2-1四探头电流检测法
2.检测电路
由图1-1可知,检测电路向被测电阻输出一个恒定电流,并将被测电阻的电压值送给后级电路。根据被测电阻和检测电流的数量级,判断输出电压值为μv级,需要经过放大才能得到0-1V的电压范围。因此检测电路应包含一个高增益、高精度的放大器,在本课题中采用测量放大器。
综上所述,检测电路的结构框图如图2-1所示:

图2-2 检测电路
3.电压转换电路
通过线性放大可以把0-1V电压转换成1-5V,作为变送器的输出电压。该电压也与电阻的大小呈线性关系。将此电压进行AD转换,再通过换算即可得到被测电阻的测量值,欧姆表也可由该原理制成。
4.电流转换电路
4-20mA也是仪表的标准输出,它可由1-5V输出电压经过V-I电路得到。也可以把1-5V电压加在一个250Ω的电阻两端后得到。相对来说,后者电路更简单。但为了保证电路的驱动能力,本设计采用V-I电路。
三、单元电路设计与仿真
1.检测电路
(1)恒流源电路
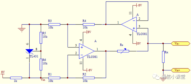
本系统采用Howland电流源,其原理图如图3-1所示:

图3-1 Howland电流源
两个运放TLC081均引入了负反馈,前者构成同相求和运算电路,后者构成电压跟随器。根据虚短、虚断原理,若取R1=R3,R2=R4,则输出电流Iout=
。本系统取R1=R2=R3=R4=R5=R6=10k,Rs=2k,计算得Vin=2.5(1+)=5v,Iout=-2.5mA
Howland电路的仿真结果如图3-2所示:

图3-2 Howland电流源仿真
(2)测量放大器
由上文可以计算出:被测电阻的电压变化范围为0uV-250uV,而测量电路需要输出0-1V的电压。放大倍数为4000,一般的运放难以实现高增益,高精度的放大。故本设计使用了测量放大器。
测量放大器可以用若干普通运放搭建,也有专门的IC。从简化设计的角度考虑,选用Ina128这款低功耗、高精度的通用仪表放大器。该芯片外围电路简单,可实现1-10000的任意增益。
测量放大器电路如图3-3所示:

图3-3 测量放大器
由增益公式G=1+=可知,Rg=12.5Ω。需要注意的是,由于增益很大,误差也被放大了,电阻的误差也会对精度造成很大影响,而且可选用的电位器阻值都远大于12.5,难以进行精确调整。所以4000倍的增益由二级运放完成。取Rg=125Ω,即G=400。输出端连接一个增益为10的放大电路即可。
Ina128的仿真结果如图3-4所示:

图3-4 测量放大器仿真
可以看到,检测电路在驱动20Ω负载时,输出电压没有异常,满足设计要求。
2.电压转换电路
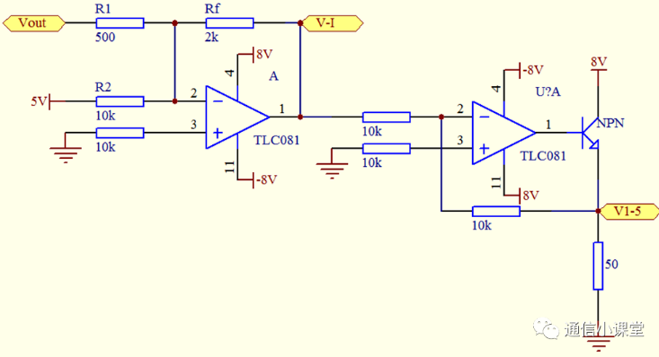
电压转换电路如图3-5所示:

图3-5 电压转换
该电路为一个反相求和电路。输出电压Vo=-Rf(
=-(4Vin+1),输出端接驱动电路提升带负载能力,并把电压反相,变为正值。
电压转换电路(Rx=100mΩ)的仿真结果如图3-6所示:

图3-6 电压转换仿真
输出电压与预期一致,在驱动200Ω电阻时能正常工作。
4.电流转换电路
电流转换电路如图3-7所示:

图3-7 电流转换
该电路前级为反相求和电路,后级电路为负载共地方式的V-I转换电路。负载电流仅由输入电压决定,而与负载的大小无关。由于运放电源的限制负载只能在一定范围内变化。当输入电压不变时,负载电阻在一定范围内变化,输出电流将保持不变,这就构成恒流源电路。
电流转换电路的仿真结果(Rx=100mΩ)如图2-8所示:输出电流和驱动能力均满足要求。

图3-8 电流转换仿真
四、系统测试
1、测试仪器
直流稳压电源 GPS-4303C
高精度数字电桥测试仪 LCR-819
万用表 VA17
2、测试步骤
先对变送电路进行校准。直流稳压电源GPS-4303为系统提供±8V电源,接上一个校准电阻,调节电路,使测量放大器输出为1V,电压转换电路输出为5V,电流转换电路输出为20mA。
把高精度数字电桥测试仪 LCR-819测得的电阻值作为理论值,计算出输出电压和输出电流的理论值,并与万用表VA17测得的系统实测值进行比较,得到系统误差。
3、测试数据