李沙育图形演示电路
一.系统设计
1.1 设计要求
设计制作一个X-Y信号产生与图形显示装置,示意图如图1所示。图中示波器工作在X-Y方式;外加正弦信号的频率为100KHz左右,电压峰峰值为2V。

基本要求:
(1) 设计并制作一组移相分别为45°、90°、180°的移相电路,完成对外加正弦信号的移相,作为示波器Y轴信号。要求移相电路的增益为1,增益误差不大于5%,移相误差不大于5°。
(2) 直接使用外加信号作为X轴信号(见图1的A信号),示波器用X-Y显示方式,分别显示移相为0°、45°、90°、180°的图形。
(3) 设计并制作一个2分频电路,完成对外加正弦信号的2分频,作为X轴信号(见图1的B信号)。要求分频输出为正弦信号,电压峰峰值为2V,波形无明显失真,示波器显示的X-Y图形正确。
扩展要求:
(1) 能在单片机的控制下实现0°、45°、90°、180°和二分频的自动循环显示,能在示波器上正确显示以下五种情况下X-Y图形,循环周期大约为10秒。
(2) 其他。
1.2方案论证
二分频电路方案分析:
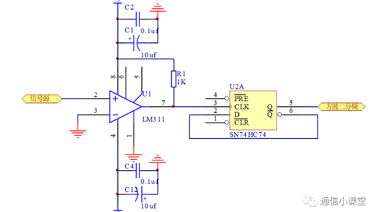
本方案采用数字电路和模拟电路相结合的方法,先将100KHz的正弦波信号通过比较器LM311转换成方波信号,接着用D触发器将100KHz方波信号分频成50KHz,最后通过四阶低通滤波器还原成成正弦波,在滤波的过程中会对信号造成相位偏移,因此在四阶低通滤波器后面加入了一个移相器来校准相位的偏移,最终精准实现了模拟信号的二分频。该方案缺点是电路复杂,但是分频精度高。100KHz正弦信号和其二分频信号通过CD4066四传输门,由单片机控制选择输出到示波器X轴输入口。
移相电路:
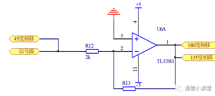
0°移相电路直接将信号源接入即可,45°移相使用一阶移相电路构成,90°移相使用积分器,180°由信号源通过反相器直接实现。本方案在原有电路的基础上拓展了135°的移相,即将45°的输出经过一个反相器后可以得到135°移相, 0°、45°、90°、135°和180°通过CD4051八选一模拟开关由单片机控制选择输出到示波器的Y轴输入口。
单片机选择控制电路:
本方案采用AT89C51单片机,搭建单片机最小系统,实现对移相电路的选择控制。使用中断的方式实现0°、45°、90°、180°、135°和二分频的自动循环显示,每一个图像显示显示2秒钟,一个循环周期为12秒。
二.单元电路设计
2.1二分频电路

100KHZ正弦波信号经过比较器LM311进行过零比较变成100KHZ的方波,LM311的响应时间大概280ns左右,而信号周期为10us,因此LM311能满足要求。接着经由D触发器分频成50KHZ方波,74HC74响应时间约为15ns,远小于信号周期,完全能够完成分频。

方波分频后要将信号还原成正弦信号,这由四阶低通滤波网络来实现,本方案中四阶滤波网络由两个二阶低通网络组成,其中第二个二阶低通滤波器中R4是可调电阻,用于调节分频信号的幅度。滤波器之后是一个移相器,用于消除滤波器网络造成的相位偏移,使分频信号和信号源同相。
2.2移相电路组

上图可以实现将信号源进行45度和90度的相移,设输出电压为Uo,输入电压为Ui,根据电路可以得到:


180度相移和135度相移分别由信号源和45度相移信号简单地反相即可得到。其中R12=R13=2K,所以相移后的幅度不变。

2.3信号选择电路


三.电路仿真
四阶低通滤波器



四.系统测试
实测波形如下表所示:

五.总结
在二分频电路中,信号经过滤波器时没有考虑到前面的方波信号中是带有直流分量,我们原来考虑的是使用四阶低通滤波器,结果经过滤波后发现有直流分量,对李沙育图形造成了偏移。原有电路已经焊好了,因此我们在滤波器后面加入了一阶无源高通网络滤除直流分量,然后再经过移相器修正相位偏差。
移相电路组,在测试移相电路组输出时发现用反相器做的180°移相电路并不准确,其李沙育图形不是一条直线而是一个细长的椭圆,于是将180°移相电路改成两个90°串联,实现了精确移相。移相电路组还存在着幅度降低的现象,我们在原有电路的基础上,将负反馈电阻改为可调电阻修正了幅度上的误差。
在这次设计中,在硬件焊接之前我们对整个电路都在电脑上进行过了仿真,仿真可行了以后才开始焊接。但是在一些方面还是没有考虑周全,在以后的设计中应该注意,比如滤波器的设计,如果我们一开始考虑的是使用四阶高通滤波器的话,就既能够将方波还原成正弦波又能够将直流分量滤除。还有移相电路方面,由于没有考虑到仿真与实际电路存在误差,出现了相位误差和幅度误差。
附录:
1.±12dB音调控制电路的仿真

2. AD590温度传感器的信号调理电路的仿真
