波形发生器设计报告
设计要求:输入+—12v电压,产生5v,1khz的正弦波,方波,三角波,锯齿波,并通过按键依次切换。
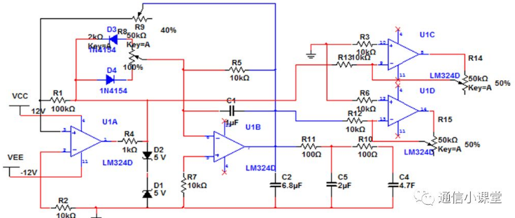
设计思想:用放大器组成振荡器电路,生成1KHZ的方波和三角波,通过调整电路可以得到锯齿波,让三角波通过一个带通滤波器,得到1khz正弦波,三角波,锯齿波和正弦波都通过一个反向放大器,将幅度调整到5v,按键切换使用芯片74ls163计数器芯片,对按键的上升沿进行计数,将计数的低位送到多路开关芯片MC14051,对四路信号进行选择。
电路原理图:
仿真原理图

实际电路图
振荡器部分:

数字电路部分:

电路耗材:
仿真结果:




实际运行情况:
4个波形形状和幅度都保持在比较稳定的状态,稳压管端电阻阻值较小,这导致稳压管易损坏。